HOME
HOME
ABOUT
ABOUT
RELEASE
RELEASE
PRODUCT
PRODUCT
SERVICE
SERVICE
EBOOK
EBOOK
加盟
加盟
Support
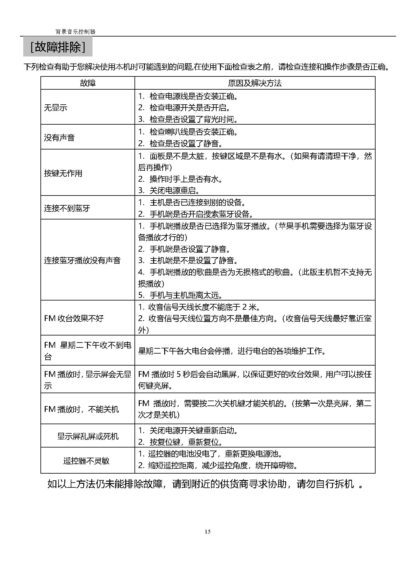
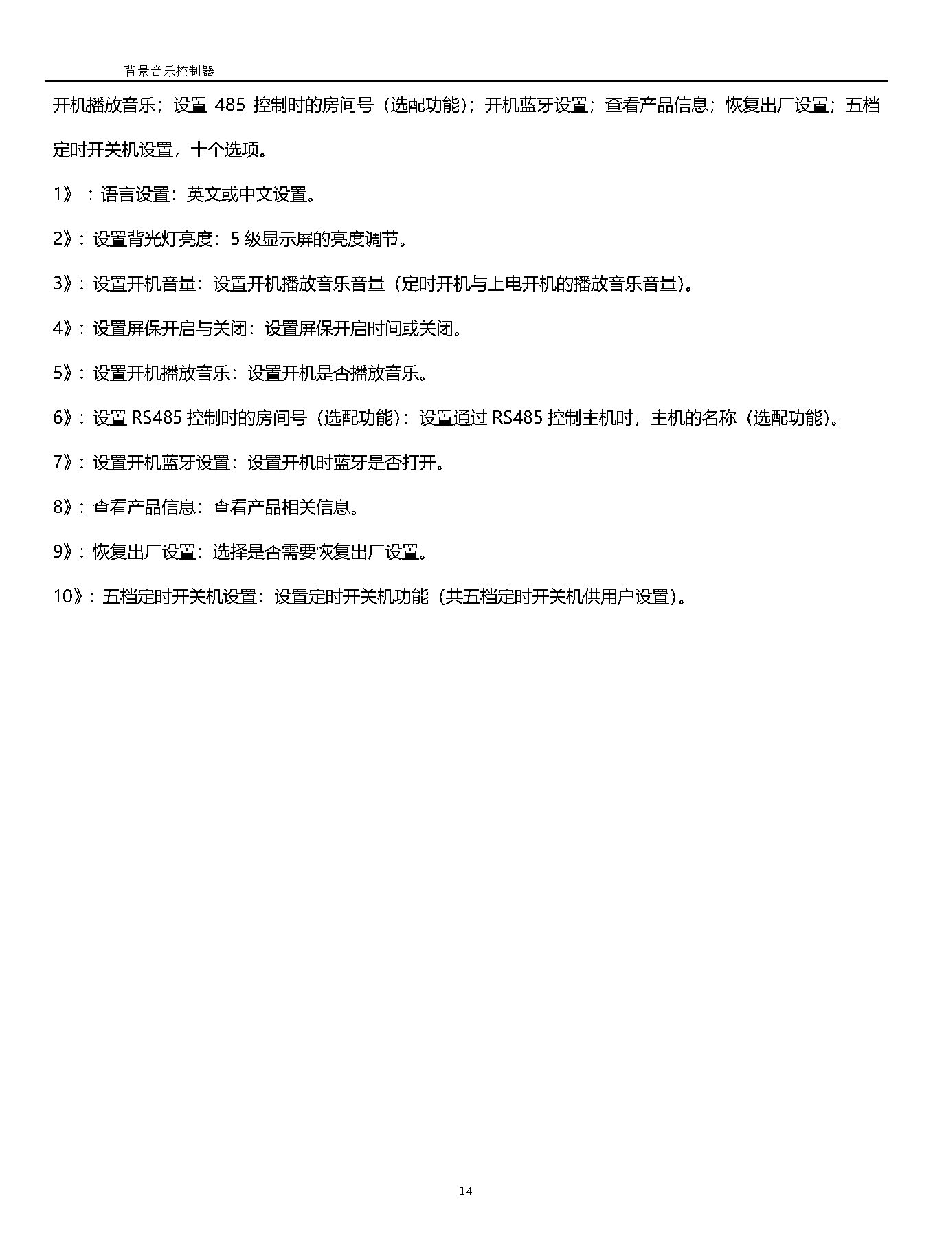
<产品说明书>3A蓝牙四声道
作者:天韵家TeYNKa 2024-06-11 16:39:44
上一篇:没有了!
下一篇:
<产品说明书>4V语控安装版
返回